人事处
学校主页
机构设置
人事政策
通知公告
人事动态
进修学习
先进评优
人事新闻
专家学者
办事流程
下载专区
返回首页
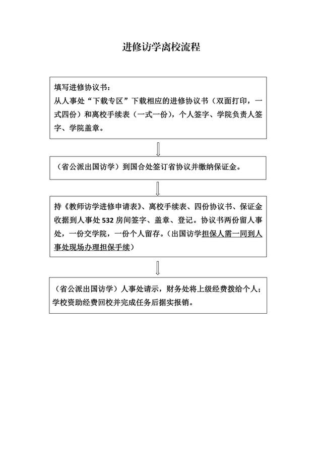
进修访学/攻读博士离校流程
发布人:rsc 发布时间:2025-05-28 浏览次数:
167
版权所有 山东第二医科大学人事处